
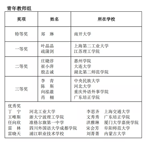
11月27日,第四届立思杯2022年全国汉译日笔译大赛结果公布,外国语学院日语系教师疏蒲剑荣获青年教师组一等奖。
据悉,“立思杯”汉译日笔译大赛起始于2019年。由北京师范大学外文学院日语教育教学研究所、外文出版社和立思教育集团主办,参赛对象分研究生级和青年老师组。本届大赛于11月16日举办,研究生组参数人数223名,教师组参赛人数为44人,共计267人。经过初评、复评与终评,大赛共评出获奖人员40人,每组特等奖各1名、一等奖2名、二等奖3名、三等奖4名以及优秀奖10名。(供稿:张芳;审核:李世存)
